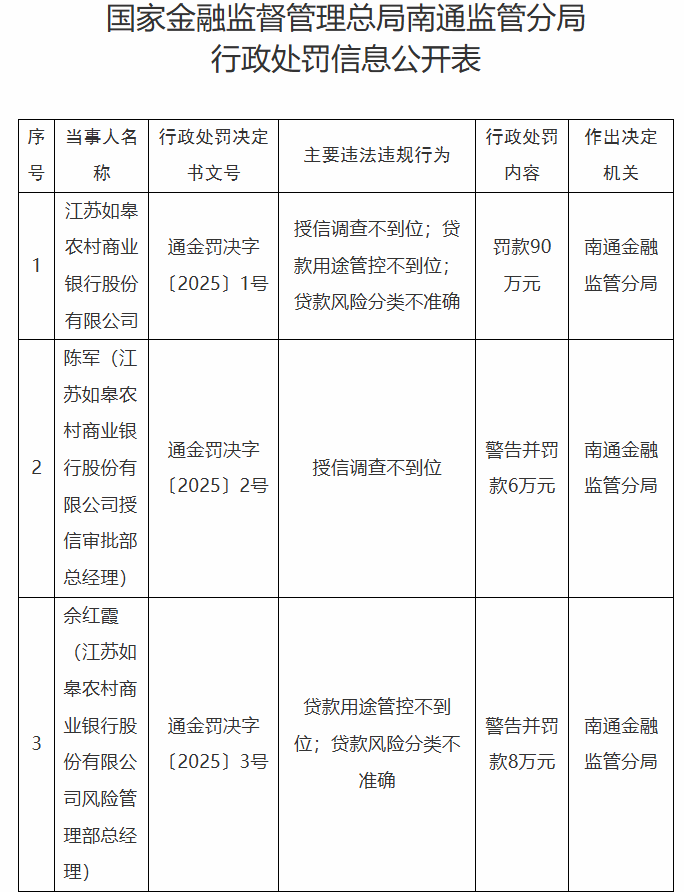
【大河财立方消息】7月2日消息,国家金融监督管理总局南通监管分局一则行政处罚信息公开表显示,因授信调查不到位、贷款用途管控不到位、贷款风险分类不准确,江苏如皋农村商业银行股份有限公司被罚90万元。
同时,南通金融监管分局对江苏如皋农村商业银行股份有限公司授信审批部总经理陈军警告并罚款6万元、江苏如皋农村商业银行股份有限公司风险管理部总经理佘红霞警告并罚款8万元。
2025年07月02日12:01
来源:大河网
【大河财立方消息】7月2日消息,国家金融监督管理总局南通监管分局一则行政处罚信息公开表显示,因授信调查不到位、贷款用途管控不到位、贷款风险分类不准确,江苏如皋农村商业银行股份有限公司被罚90万元。
同时,南通金融监管分局对江苏如皋农村商业银行股份有限公司授信审批部总经理陈军警告并罚款6万元、江苏如皋农村商业银行股份有限公司风险管理部总经理佘红霞警告并罚款8万元。
编辑:林辉