河南拟发行276.85亿元地方债,用于城乡发展、棚户区改造等

2025年07月17日06:01

来源:大河网

  【大河财立方消息】7月16日,河南省财政厅发布2025年河南省政府一般债券(六期)、专项债券(三十六至四十二期)、再融资专项债券(九期)信息披露文件。

  本批债券拟发行总额为276.8541亿元,品种为记账式固定利率附息债券。其中,5年期新增一般债券计划发行25亿元;5年期、7年期、10年期、15年期、20年期、30年期新增专项债券分别计划发行11.15亿元、4.3亿元、2.75亿元、7.08 亿元、23.4461亿元、84.4799亿元;30年期再融资专项债券计划发行118.6481亿元。5年期、7年期债券利息按年支付,10年期、15年期、20年期、30年期债券利息按半年支付,发行后可按规定在全国银行间债券市场和证券交易所债券市场上市流通。

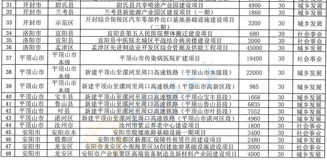
  2025年河南省政府一般债券(六期),主要用于交通教育等建设项目;2025年河南省政府专项债券(三十七至四十二期),主要用于城乡发展、社会事业、棚户区改造等领域;2025年河南省政府再融资专项债券(九期),用于置换存量隐性债务。

  项目清单:

  

编辑:林辉

我来说两句 0条评论 0人参与,