胖东来招人了!年薪不低于50万元

2025年11月11日13:41

来源:大河财立方

  【大河财立方消息】11月11日,许昌市胖东来商贸集团(以下简称胖东来)发布招聘公告,公开招聘两名中英翻译助理。

  胖东来称,此次招聘是为国际专家做助理翻译,有效促进思想交流与沟通,通过精准翻译,学习和分享世界先进文化,促进企业人文发展和人们幸福度的提升。

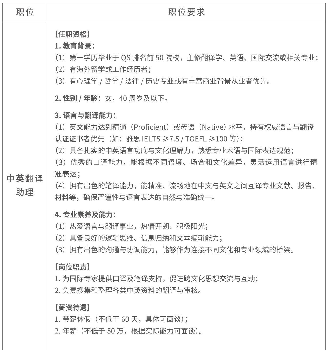
  岗位具体要求如下:

  简历投递时间为11月16日10:00~11月18日24:00,流程如下:

  胖东来提示,应聘者简历以中英文双语表述,并辅助投递有关第一作者的文章和翻译能力等的相关材料;应聘者须认真填写相关信息,确保提供的资料真实、准确、有效;应聘者简历投递成功后,系统会以短信和邮件形式同步邀请您参与文化评估,完成文化评估,即应聘报名完成。

 

编辑:林辉

我来说两句 0条评论 0人参与,