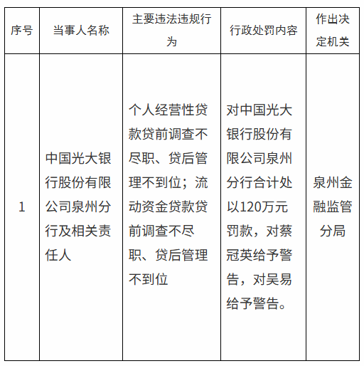
【大河财立方消息】1月7日消息,泉州金融监管分局日前披露的行政处罚信息公示表显示,中国光大银行股份有限公司泉州分行被罚120万元。
中国光大银行泉州分行主要违法违规行为包括:个人经营性贷款贷前调查不尽职、贷后管理不到位;流动资金贷款贷前调查不尽职、贷后管理不到位。
同时,泉州金融监管分局对相关责任人蔡冠英、吴易给予警告。
2026年01月07日09:15
来源:大河财立方
【大河财立方消息】1月7日消息,泉州金融监管分局日前披露的行政处罚信息公示表显示,中国光大银行股份有限公司泉州分行被罚120万元。
中国光大银行泉州分行主要违法违规行为包括:个人经营性贷款贷前调查不尽职、贷后管理不到位;流动资金贷款贷前调查不尽职、贷后管理不到位。
同时,泉州金融监管分局对相关责任人蔡冠英、吴易给予警告。
编辑:林辉