永辉北京一调改门店闭店!购物中心:自行闭店,欠缴房租、水电费

2026年01月26日18:48

来源:大河财立方

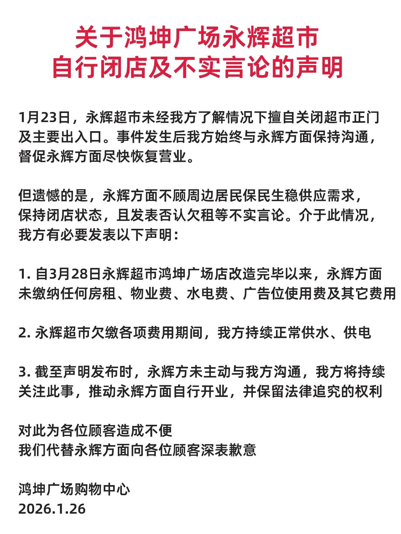
  【大河财立方消息】1月26日,北京鸿坤广场购物中心发布《关于鸿坤广场永辉超市自行闭店及不实言论的声明》。声明中称,1月23日,永辉超市未经购物中心了解情况下擅自关闭超市正门及主要出入口。事件发生后购物中心始终与永辉方面保持沟通,督促永辉方面尽快恢复营业。但永辉方面不顾周边居民保民生稳供应需求保持闭店状态,且发表否认欠租等不实言论。

  鸿坤广场购物中心声明中称,自3月28日永辉超市鸿坤广场店改造完毕以来,永辉方面未缴纳任何房租、物业费、水电费、广告位使用费及其它费用。永辉超市欠缴各项费用期间,购物中心持续正常供水、供电。

  声明中称,截至声明发布时,永辉方未主动与其沟通,将持续关注此事,推动永辉方面尽快自行开业,并保留法律追究的权利。

 

编辑:林辉

我来说两句 0条评论 0人参与,