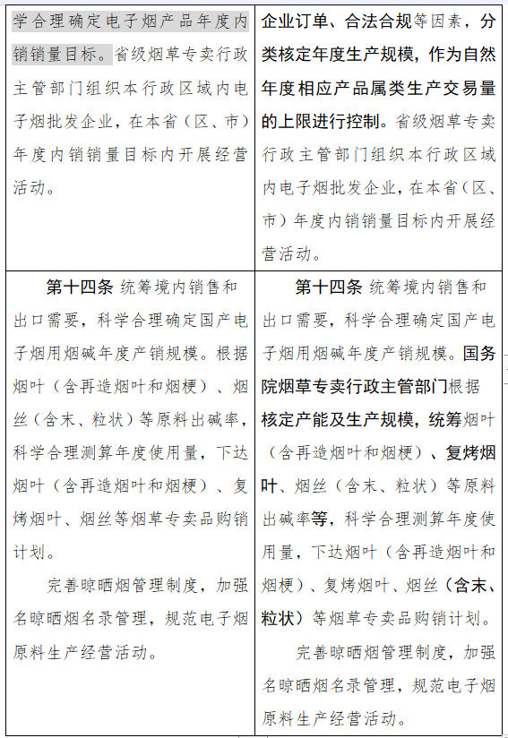
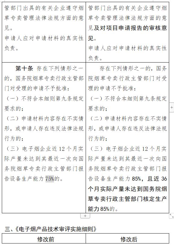
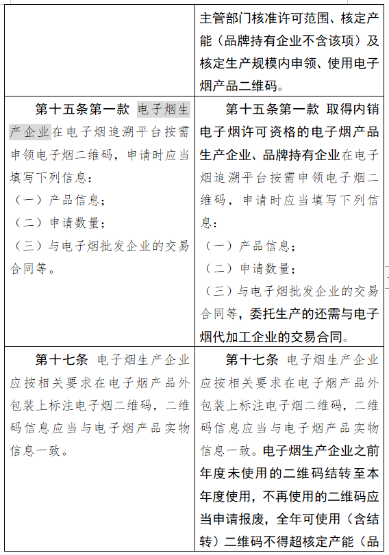
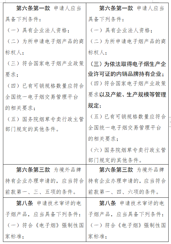
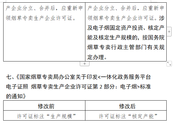
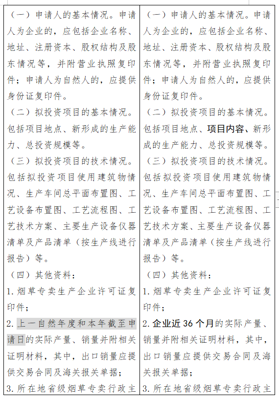
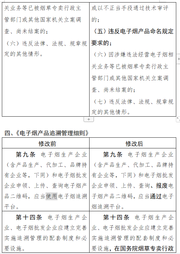
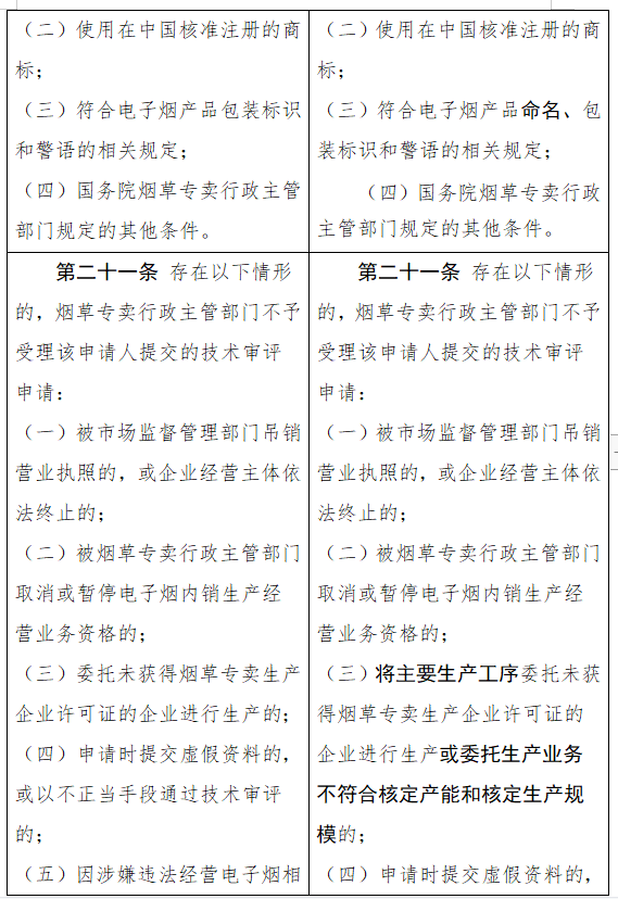
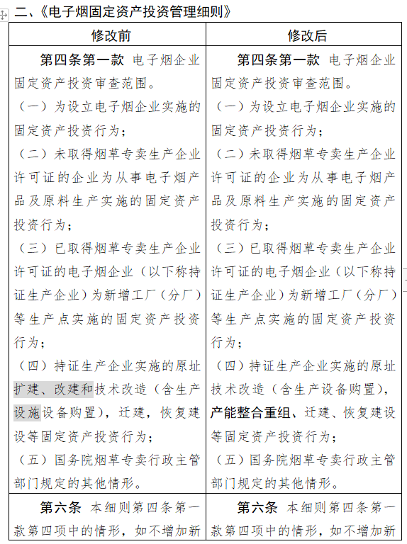
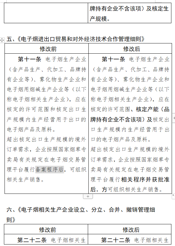
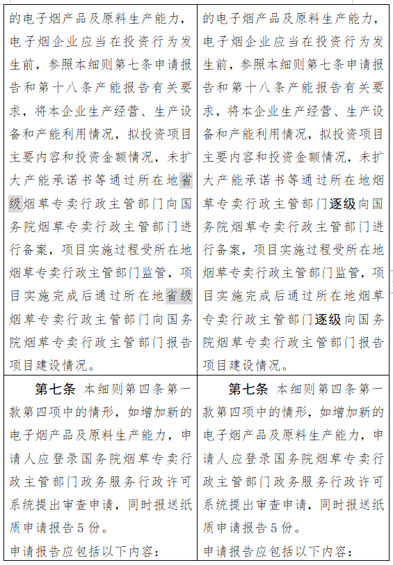
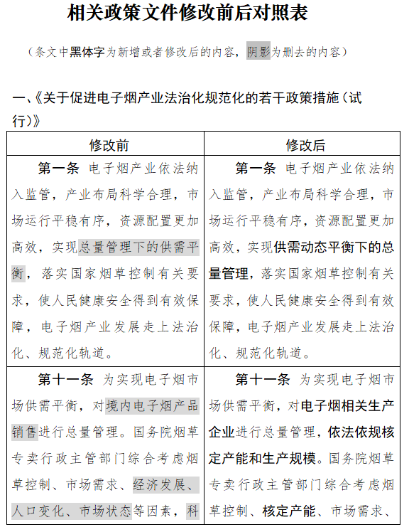
【大河财立方消息】4月2日,国家烟草专卖局发布关于公开征求《国家烟草专卖局关于修改部分电子烟监管政策文件的通知(征求意见稿)》意见的通知。
修改后的内容提到,为实现电子烟市场供需平衡,对电子烟相关生产企业进行总量管理,依法依规核定产能和生产规模。
2026年04月02日08:53
来源:大河财立方
【大河财立方消息】4月2日,国家烟草专卖局发布关于公开征求《国家烟草专卖局关于修改部分电子烟监管政策文件的通知(征求意见稿)》意见的通知。
修改后的内容提到,为实现电子烟市场供需平衡,对电子烟相关生产企业进行总量管理,依法依规核定产能和生产规模。
编辑:林辉