太激动了!可以坐小火车到三门峡大坝观光啦!

2020年10月01日20:16

来源:大河报·大河客户端

  大河报·大河客户端记者 房琳 闾斌

  近日,大河报·大河客户端记者从三门峡市湖滨区文广旅局获悉,继5月19日湖滨区沿黄铁路文化公园湖大铁路全线贯通、东坡示范段投入运行后,10月1日,湖大铁路王官至史家滩(三门峡大坝)段将全面试运行。

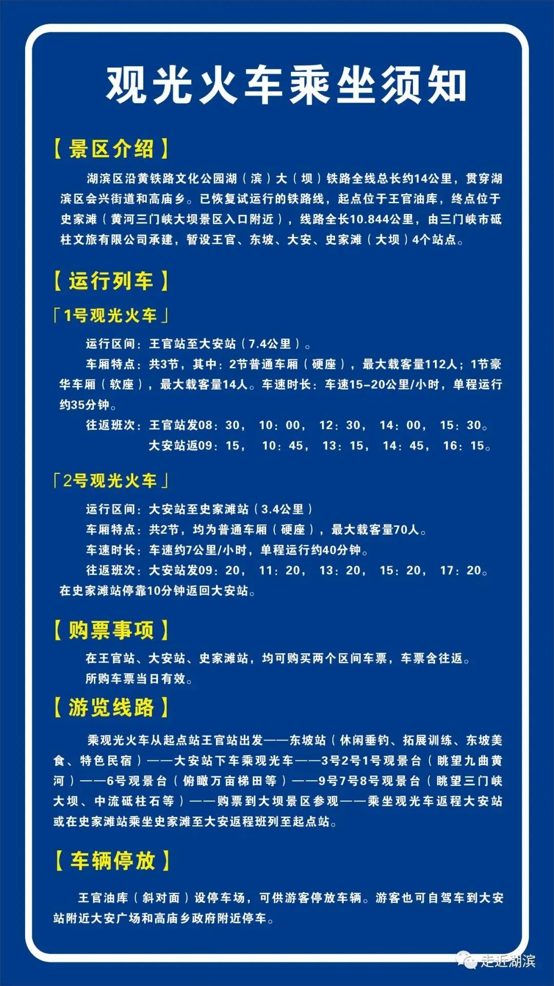
  据介绍,湖大铁路全线总长约14公里,贯穿湖滨区会兴街道和高庙乡,已恢复试运行的铁路线,起点位于王官油库,终点位于史家滩(黄河三门峡大坝景区入口附近),线路全长10.844公里,暂设王官、东坡、大安、史家滩(大坝)4个站点。

  为满足游客需求,线路共设2列观光火车。其中1号观光火车运行区间为王官站至大安站,共7.4公里,最大载客量126人,单程运行时间约35分钟。2号观光火车运行区间为大安站至史家滩站,共3.4公里,最大载客量70人,单程运行约40分钟。

  游客在在王官站、大安站、史家滩站,均可购买两个区间车票,车票含往返,所购车票当日有效。沿途可欣赏到九曲黄河、万亩梯田、眺望三门峡大坝、中流砥柱石等景观。

  【运行列车】

  「1号观光火车」

  运行区间:王官站至大安站(7.4公里)。

  车厢特点:共3节,其中:2节普通车厢(硬座),最大载客量112人;1节豪华车厢(软座),最大载客量14人。

  车速时长:车速15-20公里/小时,单程运行约35分钟。

  往返班次:王官站发08:30,10:00,12:30,14:00,15:30。大安站返09:15,10:45,13:15,14:45,16:15。

  「2号观光火车」

  运行区间:大安站至史家滩站(3.4公里)

  车厢特点:共2节,均为普通车厢(硬座),最大载客量70人。

  车速时长:车速约7公里/小时,单程运行约40分钟。

  往返班次:大安站发09:20,11:20,13:20,15:20,17:20。在史家滩站停靠10分钟返回大安站。

  【购票事项】

  在王官站、大安站、史家滩站,均可购买两个区间车票,车票含往返。

  所购车票当日有效。

  注:原东坡段观光小火车调整到2号线大安至史家滩区间运行

  【游览线路】

  乘观光火车从起点站王官站出发——东坡站(休闲垂钓、拓展训练、东坡美食、特色民宿)——大安站下车乘观光车——3号2号1号观景台(眺望九曲黄河)——6号观景台(俯瞰万亩梯田等)——9号7号8号观景台(眺望三门峡大坝、中流砥柱石等)——购票到大坝景区参观——乘坐观光车返程大安站或在史家滩站乘坐史家滩至大安返程班列至起点站。

  【车辆停放】

  王官油库(斜对面)设停车场,可供游客停放车辆。

  游客也可自驾车到大安站附近大安广场和高庙乡政府附近停车,乘坐观光车观赏黄河、大坝、砥柱石以及梯田等美景。

  ★相关背景:

  湖大(湖滨至大坝)铁路的前世今生

  湖大(湖滨至大坝)铁路是1956年为兴建黄河三门峡大坝而修建的,1957年投入运营。1960年,根据大坝提前拦洪蓄水的实际需要,将该铁路挪基改线修建成目前所保留的铁路线路。铁路全线总长约15公里,沿线有3个涵洞,最长的约500米。贯穿湖滨区的会兴街道和高庙乡,客运终点到坝头,行程约半小时,每天6趟车,湖滨车站分别在7点、15点、23点发车,坝头在9点、17点、1点发车。主要服务于三门峡大坝的建设,负责向大坝运输水泥、砂石、钢材和施工设备等。

  上世纪80年代,该条铁路线还同时服务于地方经济发展,为粮库运送粮食,为水工厂、二印、铝厂等企业输送原材料、输出产品。输送货物期间,该条铁路线路也是方便沿线村民和三门峡大坝工作人员往来的交通要道。在大坝上班的职工几千人,再加上进城、回来的村民,坝头站点、大安站点都是人来人往。当时开往坝头的火车客货两用,既有客车车厢,又有拉蔬菜、牲口的货物车厢。2001年以前大坝附近村民出行基本上靠火车,费时费力的盘山公路少有人选择。

  这条铁路线,曾经是党和国家领导人视察大坝时必经的路线。等许多党和国家领导人、文化名人都曾到过这里,留下了宝贵的历史印记。

  随着沿黄公路的开通,2004年4月1日起通勤客车停运,铁路线仅剩湖滨车站至会兴街道王官段的3公里线路继续运营,负责向中石化股份河南三门峡石油分公司王官油库运送石油。王官油库至史家滩站(大坝)10.7公里,以及史家滩站至老鸦站1.6公里线路停用闲置至今。1957年铁路运营初期的候车室,现在仍然保存完好,该候车室由两间瓦房组成,修建于铁道边10米处。线路停用后,大安、史家滩两站原设置的两个养路工区取消,工务、电务设备检修随之放弃。大安道口、2个扳道房撤消,老鸦沟三个站只留守1人轮流看守站场。

  近年来,三门峡市和湖滨区两级党委政府高度重视铁路旅游观光线开通及周边资源开发,并得到了广大市民和游客的大力支持。2019年11月,沿黄观光火车东坡示范段项目率先恢复运行(恢复运营2.7km),为国内唯一的宽轨观光旅游火车运营项目,由三门峡天鹅湾旅游开发有限公司运营,列车先后为简易观光型、全封闭空调型。2020年5月19日“中国旅游日”当天,湖大铁路全线贯通观光火车运营首发式举行。修复运行的铁路线起点位于王官油库(3.5km)接轨岔后,终点位于史家滩(14km),线路全长10.844公里。沿路设有王官站、马坡站、东坡站、大安站、史家滩站。

编辑:郭同欢

我来说两句 0条评论 0人参与,