“沉浸式”航空游!第十三届安阳航空运动文化旅游节最全安排了解一下

2021年09月10日10:56

来源:大河网

大河网讯(政务记者 申华)连续4天特技飞行表演,嘉年华500架无人机编队灯光秀……快来安阳体验一场“沉浸式”航空游吧!9月10日上午,在省政府新闻办举行的2021“出彩安阳 金秋惠游”文化旅游季新闻发布会上,安阳市副市长薛崇林详细介绍了第十三届安阳航空运动文化旅游节有关安排。

本届航空节啥好看、啥好玩?

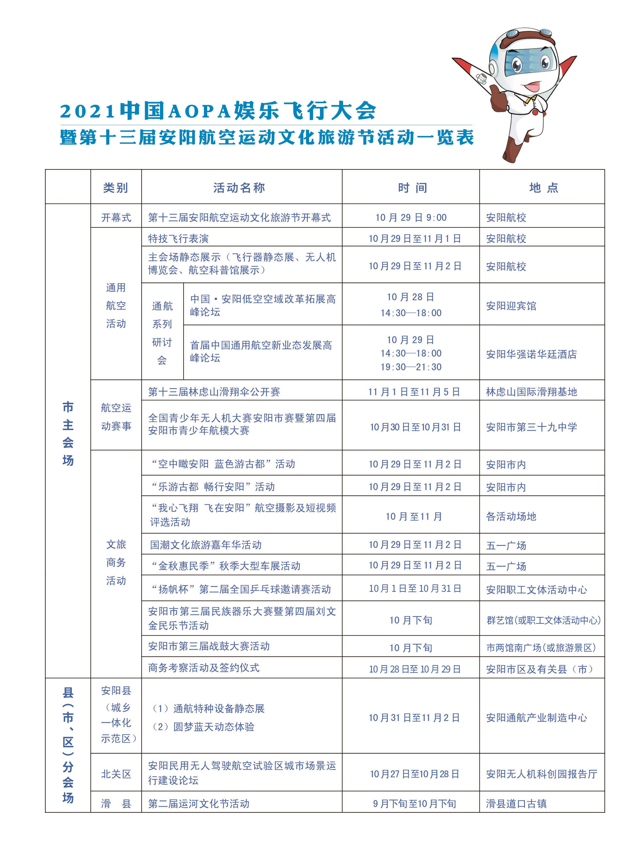
以“飞”会友,包括“一表演两赛事”。“一表演”即飞行表演,第十三届安阳航空运动文化旅游节安排了连续4天的特技飞行表演,每天晚上还将配合嘉年华活动每晚组织500架无人机编队灯光秀和热气球灯笼秀。“两赛事”即第十三届林虑山滑翔伞公开赛和全国青少年无人机大赛安阳市赛暨第四届安阳市青少年航模大赛,其中滑翔伞公开赛属于国际二类赛事,也是安阳市特色航空运动品牌赛事。

以“展”会友,包括“三论坛四展会”。“三论坛”即中国·安阳低空空域改革拓展高峰论坛、首届中国通用航空新业态发展高峰论坛和安阳民用无人驾驶航空试验区城市场景运行建设论坛,通过与省委军民融合办、中国AOPA沟通,安阳市力争在今年航空节期间取得“低空空域改革试点市”、“创新娱乐飞行模式试点”等国家级试点。“四展会”即飞行器静态展、无人机博览会、青少年航空科普馆和安阳县通航特种设备静态展与圆梦蓝天动态体验,其中无人机博览会将联合省委军民融合办集中展示中国制造2025创新成果、工业级无人机、消费级无人机产业链、无人系统装备、人工智能机器人、无人机上下游产业链军民融合装备等7个板块内容。

以“文”会友,包括“两精品游三活动四大赛”。“两精品游”即“空中瞰安阳 蓝色游古都”和“乐游古都 畅行安阳”,结合安阳特色旅游资源,推出蓝色旅游体验和红色记忆重温等线路产品,打造安阳大文旅、深度游。“三活动”即国潮文化旅游嘉年华、“金秋惠民季”秋季大型车展和第二届运河文化节活动。其中嘉年华活动以“国潮风”为主题,包含“汉服”、“文创集市”、“美食集市”、“音乐演出”等多项精彩文化活动。“四赛”即安阳市第三届民族器乐大赛暨第四届刘文金民乐节、第三届战鼓大赛、“扬帆杯”第二届全国乒乓球邀请赛和“我心飞翔 飞在安阳”安阳航空摄影大赛,鼓励全民参与、人人参与到航空节活动中来。

以“商”会友,包括商务考察和项目签约,广泛邀请国内外客商,有针对性地对安阳市产业特色、资源优势、政策环境进行考察,寻找发展的先机,促进经贸与航空、文化、旅游互动发展,实现合作共赢。

(文中图片均由安阳市提供)

  “出彩安阳金秋惠游”文化旅游季专题新闻发布会:

  体验为期5天特色飞行之旅 第十三届安阳航空运动文化旅游节10月29日开幕

  “沉浸式”航空游!第十三届安阳航空运动文化旅游节最全安排了解一下

  让航空走进大众!河南将争取国家支持开展低空空域改革试点

  汉字里的中国美!2021中国(安阳)国际汉字大会十月与你邂逅

  安阳对全国医护工作者免景区门票!还有油品抵用券等多种“惠游”活动

  天空之城、文字盛宴……这个秋天,让安阳承包!

编辑:郭同欢

我来说两句 0条评论 0人参与,